Abstract
Introduction:
Acute myeloid leukemia (AML) is a highly aggressive form of leukemia that results a poor survival outcome. Currently, diagnosis and prognosis are based on invasive single-point bone marrow biopsies (iliac crest). Although non-invasive positron emission tomography (PET) imaging has been developed for almost all solid tumors and some hematological malignancies, there is currently no non-invasive imaging specific to AML available, representing an unmet clinical need. About 85% of AML cells express CD33, and expression levels of CD33 has been correlated with poor survival outcomes (Pollard et al., Blood (2012)), making it an ideal candidate for immuno-PET. Therefore, our primary goal is to develop anti-CD33 immuno-PET for detecting CD33+ AML. The secondary goal is to assess the feasibility of CD33 PET image-guided external beam targeted radiation delivery in combination with chemotherapy (AraC).
Methods:
Murine anti-human CD33 monoclonal antibody clone p67.6 was conjugated to DOTA and radiolabeled with Cu-64 for imaging studies. In vivo PET-CT imaging and bio distribution of 64Cu-DOTA-anti-CD33 in vivo was carried out in NSG mice bearing CD33+ (MV4-11, HL60) AML cells. CD33-negative MM1s cells (multiple myeloma) were used as negative control. The AML and MM bearing mice were injected with 64Cu-DOTA-anti-CD33 (100 µCi/10 µg) and serial PET imaged at 24-48 h.
We developed a functional total marrow irradiation (fTMI) treatment, where mice received total marrow irradiation (TMI) (2 Gy) and boost radiation (2 Gy) to regions with increased CD33 activity, followed by 2 days of AraC (40 mg/kg) and 24h later a bone marrow transplant. Furthermore, a humanized anti-human CD33 monoclonal antibody was generated and tested for immunogenicity against CD33 in AML cell lines and patient samples for future clinical studies.
Results:
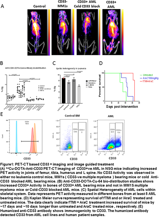
PET-CT imaging and biodistribution studies of 64Cu-DOTA-anti-CD33 clearly indicates a CD33+ PET signal in the femur, tibia, humerus joints, L spine and spleen in AML-bearing mice, but not in multiple myeloma-bearing mice or in cold anti-CD33-DOTA treated leukemic mice (Figure 1A and B). Our new imaging method was able to detect CD33+ AML with a favorable sensitivity (71.4%) and specificity (100%). Based on detailed whole-body 3D imaging and validated with biodistribution studies, we discovered preferential regions in the skeletal system with differential CD33 activity, indicating the spatial heterogeneity of AML. CD33+ PET intensity was observed in the following descending order: femur≥lspine>humerus>tibia (Figure 1C).
Next, using the PET-CT images, we targeted these CD33-active regions using the fTMI treatment plan. We have developed a unique irradiation system which allows targeting only skeletal tissues while sparing major organs like gut, lung and liver, unlike conventional total body irradiation (TBI). This approach will also provide an opportunity to escalate doses to specific regions in the body without damaging other unintended targets. The fTMI (2 Gy TMI and 2 Gy boost) treatment plan increased the medial survival of the mice to 43 days versus that of untreated control mice (26 days) or AraC treated mice (33 days) Figure(1D).
Since the preclinical study was carried out using murine anti-CD33 antibody clone p67.6, we further tested the newly generated humanized anti-human-CD33 monoclonal antibody. This humanized antibody detects CD33 in both AML cell lines and human patient sample (Fig 1E).
Conclusion:
This study is the first to use an anti-CD33 monoclonal antibody for non-invasive immuno-PET-based imaging for AML detection, showing high sensitivity and specificity. This whole body imaging may be useful for AML diagnosis not only in the entire skeletal system, but also in the extramedullary organs, and for longitudinal monitoring of treatment response. Unlike conventional TBI, Image-guided fTMI along with conventional chemotherapy may result in an improved prognosis, as unintended major organs are spared from radiation.
Vallera:GT Biopharma: Consultancy, Research Funding. Stein:Celgene: Speakers Bureau; Amgen Inc.: Speakers Bureau.
Author notes
Asterisk with author names denotes non-ASH members.

This feature is available to Subscribers Only
Sign In or Create an Account Close Modal